Abstract:
The Biological Weapons Convention (BWC) is a global treaty that aims to prevent the development, production, and stockpiling of biological weapons. However, the BWC currently lacks the ability to verify compliance, which limits its enforcing power. Despite attempts to establish verification methods between 1975 and 2022, nation-state objections, particularly from the United States, have derailed progress. This article provides a qualitative literature analysis of the obstacles that the U.S. faces when it comes to accepting BWC verifications. The U.S. has objected to such measures because they are invasive, risky, and costly. For the U.S. to accept any new verifications protocols for the BWC, it must find them not only credible but safe and noninvasive. In light of recent UN motions to revive verification negotiations, it is crucial to responsibly approach these attempts by keeping historical objections in mind, to avoid deadlocking progress. Ensuring that the BWC is responsibly equipped with effective verification methods is, therefore, in the best interests of the global community.
Introduction:
The Biological Weapons Convention is like the Geneva Convention but for biological weapons (as the name implies). Those states who join the concordat do so as a commitment to eschew bioweapon research, development, and use, and agree to subject violators to certain consequences. Ratified in 1975, and up to the time of this article, 185 countries have agreed to meet every couple of years for BWC “Review Conferences'' (sometimes called RevCons for short) to navigate contemporary biological threats and general adherence to the Convention. Following its ratification, it quickly became apparent that, due to the subject of the interdictions, the convention would be nothing more than a superficial gesture unless seriously fortified (Charatan, 2001). The first reason being that, as it stands, the convention lacks verifications, making enforcement difficult. The second reason is ancillary to the first: it is difficult to actually verify a country’s compliance.
The BWC is more difficult to verify than other accords like the Nuclear Non-Proliferation Treaty or Chemical Weapons Convention (CWC) because bioweapons can be produced with common instruments such as incubators or fermenters, and are only needed in microscopic quantities to have epidemic effects. In contrast, chemical or nuclear weapons need to be larger in quantity or size to be effective, and require specialized equipment for assemblage and deployment. Verification measures can also be invasive, potentially exposing and jeopardizing high-value assets, for example: national defense plans or a company’s proprietary stock. Therefore, serious efforts are needed to strengthen the convention to ensure global adherence and mitigate the risk of biological threats.
Initial Efforts by VEREX and the Ad Hoc Group:
The formidability of these obstacles wasn’t immediately anticipated until after decades of arduous research. The VEREX committee was the first to investigate the feasibility of verification measures, followed by the Ad Hoc Group (AHG), a United Nations subcommittee tasked with drafting proposals to strengthen the Convention (Zelicoff, 1995). The AHGs purpose, as stated, was “…to consider appropriate measures including possible verification measures, and draft proposals to strengthen the Convention, to be included as appropriate in a legally binding instrument to be submitted for the consideration of the States Parties” (Millett, 2006).
These measures can be summed up in four key areas:
- Definitions of terms and objective criteria such as lists of bacteriological (biological) agents and toxins, their threshold quantities, as well as equipment and types of activities where relevant for specific measures designed to strengthen the Convention.
- The incorporation of existing and further enhanced confidence-building and transparency measures as appropriate into the regime.
- A system of measures to promote compliance with the Convention including, as appropriate, measures identified, examined and evaluated in the VEREX report. Such measures were to apply to all relevant facilities and activities, be reliable, cost-effective, non-discriminatory and as non-intrusive as possible, consistent with the effective implementation of the system and should not lead to abuse
- Specific measures designed to ensure effective and full implementation of Article X, which facilitates the fullest possible exchange of equipment, materials and scientific and technological information for the use of biological agents and toxins for peaceful purposes.
A Shift in American Tone:
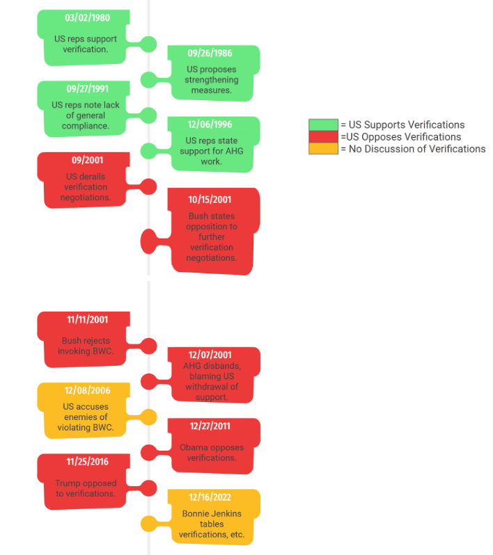
Originally, the United States supported the AHGs work. Ambassador Lacey, a spokesman representing the U.S. at the BWC, summarized the U.S. stance by saying “The United States is willing to conduct a complete review of any verification measures proposed for the biological weapons convention…” (Newman, 1992). Additionally, up to the Fourth Review Conference, U.S. officials repeatedly acknowledged on record the important implications of an effective verification regime for the BWC. They explicitly stated that “halting the spread of weapons of all kinds throughout the world is [the United States’] highest priority” (Lubetkin, 1993); and further emphasized their convictions for this commitment with the affirmation that it was “their determination to enhance the implementation and effectiveness of the Convention and to further strengthen its authority… through the continuing work of the Ad Hoc Group established by the Special Conference in 1994” (United Nations, 1996).
But over the next several years, as a rolling text of these measures was in circulation and ultimately preparing for codification at the next Review Conference, the United States’ tone began to shift. In light of apparent Soviet and Iraq bioweapons programs, the U.S. appeared to be expressing favorability towards strengthening the convention by other means, more specifically via deterrent threats such as extradition and prosecution requirements. Resultantly, an accommodation was attempted through the rushed production of a newer manuscript known as the composite text (Feakes and Littlewood, 2001).
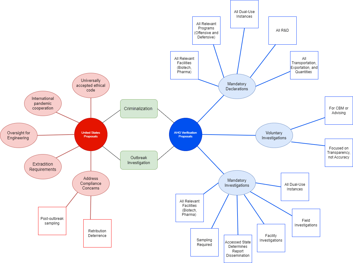
This composite text put forth the following verifications:
- Mandatory declarations of all relevant facilities greater than 100 m2, all pertinent programs for both offensive or defensive purposes dating back to ten years previously, any and all transportation or exportation of any materials or equipment that could be construed to have military-bio purposes, all research/development/testing/and production by federal or civil entities, pertinent regulatory national penal legislation, and “dual-use” instances (a fairly broad term generally meant to cover any loopholes in the previous stipulations)
- Mandatory investigations of a specific minimum and maximum number per nation per year focused on facilities, fields, environments, and dual-use instances or when requested following suspicious outbreaks (these investigations included detailed searching through all medical and scientific files, data, and even thorough sampling of as much wet material as possible and report dissemination was strictly controlled by the accessed state party)
- Lastly, voluntary investigations mainly for confidence building purposes (Pearson, Dando, and Kenyon, 2001).
By the time the composite text was released, however, the U.S. had already overturned the discourse by abruptly declaring intransigent objections to any and all verification measures (Ward, 2004). Not only did the U.S. declare that existing suggestions weren’t effective enough to consider, but it felt that further efforts towards verifications were, altogether, futile (Whitehair and Bruger, 2001). Ambassador Donald A. Mahley, the United States Special Negotiator for Chemical and Biological Arms Control Issues gave a statement in July of that year, saying “the United States has concluded that the current approach to a [verification] protocol... is not, in our view, capable of achieving the mandate set forth for the Ad Hoc Group of strengthening... the Biological Weapons Convention... We will therefore be unable to support the current text - even with changes - as an appropriate outcome of the Ad Hoc Group efforts.” Furthermore, “if we are to find an appropriate solution to the problem, we need to think ‘outside the box.’ It will require new and innovative paradigms... We simply cannot try to patch or modify the models we have used [in other conventions such as the CWC]” (Mahley, 2001).
Hopes of dissuading this resolution were quashed when Mahley firmly reiterated “[there is no] protocol that would improve our ability to effectively verify compliance with the BWC, either in terms of certifying that a country is in compliance with, or in violation of, its obligations.” (Hamill, 2001).
Specific American Objections:
Exact reasons for why the U.S. objection fulminated inconveniently in the year of a Review Conference after more than a decade of research and negotiations are varied, but hardly invalid. Christopher Shays, the Chairman of the subcommittee on national security, summed up U.S. doubts most comprehensively when he said: “To what extent is the BWC even verifiable? When the same microbe and the same equipment can be used to make a life saving vaccine 1 day and a deadly weapon the next, will any protocol prove more than a temporary nuisance to a determined violator? Will the uncertain benefits of a traditional arms control verification system outweigh the certain and substantive burdens on governments and private enterprises conducting legitimate medical research and pharmaceutical production activities? How can classified material and proprietary business information be protected from an intrusive inspection regime some would use to conduct state-sanctioned spying and industrial espionage?” (Buckley, 2000).
For example, establishing what facilities are “relevant” or not for investigation is arguably impossible, as the technology for developing bioweapons can be found in many major industries that would likely not be suspect according to the protocol’s stipulations. Breweries or cheese factories require fermenters just as much as an illegal bioweapons program would for growing weaponized anthrax. Since the U.S. disproportionately holds centers for obviously relevant industries such as pharma or biotech compared to other nations such as Iran, but fewer breweries than, say, Europe, this would place disproportionate accountability unfavorably on U.S. shoulders (Buckley, 2000).
Even further, focusing solely on “relevant” facilities could push determined actors to relocate programs to inconspicuous areas that according to the protocol would never undergo even a cursory investigation (such as the aforementioned food-industry establishments). Major Irvin pointed out that the protocol’s definition of relevant facilities “could apply to thousands of sites, making management of inspections and U.S. treaty obligations overly cumbersome and requiring domestic resources to monitor” (Irvin, 2022).
This argument led to the second objection: that, since other nations would be less likely to undergo investigation if they moved an offensive program to less suspicious locations than the U.S., then such exposures would only be uselessly jeopardizing U.S. national security. It would, essentially, be laying the groundwork for the United States’ own defeat via biological attack by exposing their own defense plans for enemies to analyze and work around.
Additionally, the invasive nature of the protocol meant not only the violation of private medical information (certain human medical trials, for example, could be seen as dual-use and thus necessitate investigation), but also the violation of proprietary information belonging to major companies and vital industries (Shays, 2000). Not only were medical files to be viewed, but actual samples of material were to be taken from original stocks in all locations (Zelicoff, 1995). This would violate proprietary information, and it also subjected industries to significant risk of valuable stock being contaminated during the sampling process which might potentially result in the loss of billions of dollars for a company, especially for the pharmaceutical or biotechnology industries (Carlson, 2003).
Specific objections to verifications held by the U.S.
American Preference for CBMs and Deterrence:
The United States ended up having a very different vision for the BWC than the AHG, with very little overlap between the two. Shortly after the United States derailed verification negotiations, the Anthrax attacks in 2001 took place following 09/11. There was also a slew of information leaks about top-secret US biodefense programs that actively involved the weaponization of pathogens, such as projects Bachus, Clear Vision, and Jefferson (Miller and Engleberg, 2001). The United States, in the face of a deadly biological attack on government officials, quite surprisingly rejected calls to invoke the convention in an October 15th press release, and held its stance opposing verifications.
It instead pressed on in pursuit of reactive and confidence building measures, as stated by President Bush to mean: “criminal legislation against prohibited BW activities with strong extradition requirements; establishment of an effective United Nations procedure for investigating suspicious outbreaks or allegations of biological weapons use; establishment of procedures for addressing compliance concerns; commitments to improving international disease control; establishment of national oversight mechanisms for the security and genetic engineering of pathogenic organisms; devisement of a code of ethical conduct that would have universal recognition; and, promoting responsible conduct in the study, use, modification and shipment of pathogenic organisms” (Bush, 2001; Whitehouse 2001).
Throughout the Obama and Trump administrations, verifications were at best ignored and at worst outright denied. For example, the Obama administration explicitly stated:
“[We] will not seek to revive negotiations on a verification protocol to the Convention. We have carefully reviewed previous efforts to develop a verification protocol and have determined that a legally binding protocol would not achieve meaningful verification or greater security” (Gronvall, Lemieux, and Tucker, 2003).
The Trump administration simply ignored verifications (National Biodefense Strategy, 2018). It was not until the Ninth Review Conference of the BWC on Nov. 29th of 2022 that verifications were even mentioned as worth revisiting by United States Under Secretary of State for Arms Control and International Security, Bonnie Jenkins; albeit she did so only once, briefly and in passing (Jenkins, 2022).
U.S. Vision v. AHG Vision for strengthening the BWC.
Post-2022 Verification Efforts:
Since then, the COVID-19 pandemic accentuated the world’s biological vulnerability. Resultantly, the UN has reincarnated the spirit of the Ad Hoc Group into a new research commission, the Working Group (WG). The WG has been tasked with essentially the same prerogative: “identifying, examining and developing specific and effective measures, including… measures on compliance and verification” (United Nations, 2022). While this can certainly appear to be a harbinger of increased global biosecurity, there is a potentially fatal danger implicit to the nature of this group’s efforts. Following America’s blunt dismissal of verifications, it understandably suffered international beratement, even at the hands of Western allies like Sweden and the United Kingdom (Feakes and Littlewood, 2001).
In light of biosecurity fervor stoked by the COVID-19 pandemic, it is difficult to discern if the United States’ muteness is a political ploy to avoid unwanted vitriol, or if it is merely a symptom of resignation. The Ad Hoc Group’s efforts at verifications were far from satisfactory, and the aforementioned concerns cited by America haven’t dissolved over time. It is, therefore, unlikely that the US has changed its view on verifications, whatever their current motives for silence on the matter may be. This being the case, the Working Group should keep in mind considerations for former US objections. It would be a gross oversight to adopt in any way the approaches of the Ad Hoc Group, or to incorporate measures or methods from other conventions and the composite text itself as has been done in the past, when the U.S. has already made its position clear.
Such an approach would needlessly imperil the future of verifications by provoking another abrupt U.S. rejection of proposed protocols, opening international wounds that perhaps have not yet fully healed. When the 2001 negotiations deadlocked in an American withdrawal of support, the stagnation lasted for over two decades. It wasn’t until a global pandemic accentuated the need for stronger protections against biological threats that verifications were even retabled. The world cannot afford to repeat such a delay. The fact that this has happened once in history already should be a cautionary tale to policymakers and researchers moving forward.
In this view, future verifications should be approached with the intent of establishing a positive precedent and culture around verifications, rather than endeavoring to instantiate effective verifications immediately. This likely necessitates the dilution of verifications, therefore they should be configured in such a way so that circumvention increases risks to violators.
For example, one potential measure could be the monitoring of inconspicuous dual-use industries like breweries or cheese making facilities. A way to do this could be requiring signatories to report domestic traffic to those industries, and submit to randomized visitations to a pre-specified number of the lowest-trafficked locations per unit area to verify BWC report accuracy. A bioweapons program disguised as a brewery growing bacteria in fermenters, for example, would likely not have much traffic considering the danger of a public incident or discovery. This being the case, it would likely undergo investigation. If a bioweapons program were, incidentally, moved into a high-traffic area, this would not only expose the host nation to greater risks of blowback, but also existing provisions in the BWC for investigating suspicious outbreaks would be triggered in the event of blowback, effectively doubling potential costs to the violator.
There are already precedents in most nations for monitoring these types of industries, such as the Alcohol and Tobacco Tax and Trade Bureau in the United States and the Alcohol and Gaming Commission of Ontario in Canada, which oversee the production and distribution of alcoholic beverages and brewery exports (TTB Annual Reports, 2021).
BWC Signatories could be required to legislate that manufacturers must build sensors capable of scanning known bioweapons into fermenters (Pohanka, 2019). Sensors could report data to a body of experts - such as an "Organization for the Prohibition of Biological Weapons" or OPBW similar to the Organization for the Prohibition of Chemical Weapons in the CWC - and could trip alarms if tampering is attempted. States could simply build private manufacturing facilities to circumvent this measure, but these could be discovered by satellite or other means. Additionally, since sensors would likely need recalibration or updating sooner than fermenters would need to be replaced, violators would be incentivized to simply purchase older fermenters. Older hardware is admittedly subject to greater risk of failure and leaking, increasing risks to the violators. Another point against this suggestion is that even if there were no complications with sensors, this would only incentivize states to divert resources from developing traditional bioweapons into the development of novel bioweapons, accelerating the pace of the latter. Like the others, this method of verification has holes, but are still worth considering because they increase the risk of mishaps and discovery without guaranteeing verification.
Lastly, an idea worthy of noting is requiring a state to submit pecuniary contributions into a common wallet governed by an arm of the BWC like the OPBW. The BWC signatories can earn the wallet in portion or in its entirety depending on a signatories submission to verification inspections and transparency (violators forgo their contribution, for example, and it gets disseminated to compliant states). There is already global precedent for this type of incentivization.
For instance, the Convention on Biological Diversity (CBD) created the Global Environment Facility (GEF) to serve as a financial mechanism for implementing biodiversity-related treaties, with the goal of encouraging and rewarding compliance. Countries contribute to the GEF based on their GDP, and those that show progress in implementing the CBD's objectives can apply for funding from the GEF (Dias, 2016)
Similarly, the Kyoto Protocol, which aimed to reduce greenhouse gas emissions, established the Clean Development Mechanism (CDM), which created a market for carbon credits. Countries that reduced their emissions below their targets could sell their excess emission reductions to other countries that exceeded their targets. This provided a financial incentive for countries to reduce their emissions below their targets. (UN Climate Change, 2023).
Conclusion:
The United States rejected verifications as suggested by the AHG because they actually threatened to violate the integrity of national biodefense programs and proprietary business paradigms. In the face of renewed interest towards verifications, the new Working Groups dedicated to strengthening the BWC should focus primarily on setting a positive precedent for verifications, treating the actual effectiveness of verifications as a secondary priority in order to avoid repeating the mistakes of the past, rather than irresponsibly picking up where the AHG left off. This research made some suggestions as to where to start, such as creating an international wallet to incentivize transparency, or utilizing traffic reports to influence investigations of non-science dual-use industries. These ideas are hardly perfect, but they would not introduce significant harm or hazard to compliant states in the ways the composite text of the AHG did, be it through violating proprietary information or threatening the integrity of national biodefense programs. Additionally, the very reason these verifications wouldn’t work could actually heighten the risks of discovery or failure to violators, i.e. they have loopholes that carry significant risk if exploited.
Sources:
- Buckley, FJ., The Biological Weapons Convention: Status and Implications. (2000, September 13th). In the Subcommittee On National Security Veterans Affairs, and International relations. Committee on Government Reform, House of Representatives. One Hundred Sixth Congress Second Session. U.S. Government Printing Office https://www.govinfo.gov/content/pkg/CHRG-106hhrg74704/html/CHRG-106hhrg74704.htm
- Bush, The White House. President Bush Outlines Steps to Strengthen the Biological Weapons Convention. https://georgewbush-whitehouse.archives.gov/news/releases/2001/11/20011101.html.
- Carlson DM. The Implications of a Biological Weapons Convention Verification Protocol on U.S. Biological Warfare Nonproliferation Strategy [master's thesis]. Fort Leavenworth, Kansas: U.S. Army Command and General Staff College; 2003. https://apps.dtic.mil/sti/pdfs/ADA416173.pdf
- Charatan F. US rejects biological weapons convention protocol. BMJ. 2001 Jun 2;322(7298):1326. PMCID: PMC1173329. https://www.ncbi.nlm.nih.gov/pmc/articles/PMC1173329/
- Dias B., GEF and the Convention on Biological Diversity, Executive Secretary, Convention on Biological Diversity, Oct. 20th, 2016. https://www.thegef.org/newsroom/news/gef-and-convention-biological-diversity
- Feakes D, Littlewood J. Hope and Ambition turn to Dismay and Neglect: The Biological and Toxin Weapons Convention in 2001. Medicine, Conflict and Survival. 2002;18(2):161-174. doi:10.1080/13623690220146466 .https://www.jstor.org/stable/pdf/45352055.pdf?refreqid=excelsior%3Af26baf95eecf1685d3bf43ffbf2d9be6&ab_segments=&origin=&initiator=&acceptTC=1
- Gronvall GK, Lemieux P, Tucker JB. Seeking Biosecurity Without Verification: The New U.S. Strategy on Biothreats. Arms Control Today. 2010;40(1):6-13. Accessed February 27, 2023. https://www.armscontrol.org/act/2010-01/seeking-biosecurity-without-verification-new-us-strategy-biothreats
- Hamill J, Public Affairs Counselor, U.S. Mission Geneva (2001, July 25). Mahley Says Absence of Protocol Will Not Undercut BWC. Retrieved from https://1997-2001.state.gov/topical/pol/arms/stories/01072502.htm https://usinfo.org/usia/usinfo.state.gov/topical/pol/arms/stories/01072502.htm
- Irvin G., No Effort Spared: The U.S. Army's Collaboration with Scientists and Industry to Reach Operational Effectiveness in the Face of Biological Warfare, 1940-1945. TJAGLCS Military Law Review. Accessed February 9, 2023. https://tjaglcs.army.mil/mlr/no-effort-spared.
- Jenkins, B. (2022, November 29). Statement as delivered by Bonnie Jenkins, United States under secretary ... United Nations Office for Disarmament Affairs. Retrieved February 13, 2023, from https://docs-library.unoda.org/Biological_Weapons_Convention_-_Ninth_Review_Conference_(2022)/United_States.pdf
- Lubetkin W. Experts Study Possible BWC Verification Regime. Experts study possible BWC verification regime. https://nuke.fas.org/control/bwc/news/930603-287053.htm. Published June 3, 1993. Accessed February 24, 2023.
- Mahley, D. (2001, July 25). Press conference on the Biological Weapons Convention. U.S. Mission Geneva. https://www.whitehouse.gov/briefings-statements/press-conference-national-security-2/
- Miller, J., & Engelberg, S. (2001, November 1). Nation Challenged: Diplomacy; Bush Team Rejects U.N. Plan to Condemn Anthrax Attacks. The New York Times. https://www.nytimes.com/2001/11/01/world/nation-challenged-diplomacy-bush-team-rejects-un-plan-condemn-anthrax-attacks.html
- Millett PD. The Biological and Toxin Weapons Convention. Rev. sci. tech. Off. int. Epiz. 2006;25(1):35-52. Publisher: BWC Meetings Secretariat, Department for Disarmament Affairs, United Nations Office at Geneva, Palais des Nations, CH-1211 Geneva 10, Switzerland. https://doc.woah.org/dyn/portal/digidoc.xhtml?statelessToken=Yt_ymduePlSYnFp_BmPyEnLsSuI-2sals6U-4E-Ppa8=&actionMethod=dyn%2Fportal%2Fdigidoc.xhtml%3AdownloadAttachment.openStateless
- Newmann, Robin. "U.S. 'Open Minded' to BWC Proposals, Lacey Says." USIA Staff Writer, 2 April 1992. Tracking Number: 221919. Retrieved from: https://nuke.fas.org/control/bwc/news/920402-221919.htm
- Pearson, G.S., Dando, M.R. and Sims, N.A. (2001). The Composite Protocol Text: An Effective Strengthening of the Biological and Toxin Weapons Convention. Bradford, Bradford Disarmament Research Centre, Department of Peace Studies, University of Bradford. BTWC Evaluation Papers, No. 20. https://bradscholars.brad.ac.uk/handle/10454/839
- Pohanka M. (2019). Current Trends in the Biosensors for Biological Warfare Agents Assay. Materials (Basel, Switzerland), 12(14), 2303. https://doi.org/10.3390/ma12142303
- Shays C., Committee on International Relations, U.S. House of Representatives. (2002). Implementation of the Taiwan Relations Act: Hearing before the Committee on International Relations, House of Representatives, One Hundred Seventh Congress, second session, July 18, 2002. Retrieved from https://www.govinfo.gov/content/pkg/CHRG-107hhrg81592/html/CHRG-107hhrg81592.htm
- TTB Annual Reports, 2021 https://www.ttb.gov/about-ttb/plans-and-reports-annual-reports
- United Nations. (1996). Final report of the fourth review conference of the States parties to the Convention on the Prohibition of the Development, Production and Stockpiling of Bacteriological (Biological) and Toxin Weapons and on Their Destruction. Geneva, Switzerland: United Nations. https://www.un.org/disarmament/fourth-review-conference-the-parties-to-the-convention-on-the-prohibition-of-the-development-production-and-stockpiling-of-bacteriological-biological-and-toxin-weapons-and-on-their-destruction/
- United Nations. (2022). Final report of the ninth review conference of the States parties to the Convention on the Prohibition of the Development, Production and Stockpiling of Bacteriological (Biological) and Toxin Weapons and on Their Destruction. Geneva, Switzerland: United Nations.United States. (2022). https://meetings.unoda.org/bwc-revcon/biological-weapons-convention-ninth-review-conference-2022
- United Nations Introduction to Climate Change, https://unfccc.int/topics/introduction-to-climate-finance
- Ward, K.D. The BWC Protocol: Mandate for Failure. Nonprolif. Rev. 2004, 11, 183–199. https://www.nonproliferation.org/wp-content/uploads/npr/112ward.pdf
- Whitehair, R., & Brugger, S. (2001). BWC Protocol Talks in Geneva Collapse Following U.S. Rejection. BWC Protocol Talks in Geneva Collapse Following U.S. Rejection | Arms Control Association. Retrieved February 13, 2023, from https://www.armscontrol.org/act/2001-09/press-releases/bwc-protocol-talks-geneva-collapse-following-us-rejection
- White House. National Biodefense Strategy. Washington, DC: White House; 2018. Available from: https://trumpwhitehouse.archives.gov/wp-content/uploads/2018/09/National-Biodefense-Strategy.pdf.
- White House. Text of a Letter from the President to Congressional Leaders. November 1, 2001. https://georgewbush-whitehouse.archives.gov/news/releases/2001/11/text/20011101.html
- Zelicoff AP. The Biological Weapons Convention: What Is the Role of Sample Collection in a Legally Binding Regime? Politics and the Life Sciences. 1995;14(1):79-84. doi:10.1017/s0730938400010645. https://www.jstor.org/stable/pdf/4236101.pdf?refreqid=excelsior%3Aa17c9cccc957b23adee7d11c108d02f6&ab_segments=&origin=&initiator=&acceptTC=1
Appendix
Methods
A wealth of articles were drawn upon from official databases selected using specific criteria selected after consulting political science database expert Adam Luke and fellow researcher Sofya Lebedeva. The articles were found using specific search words chosen based on relevance, context provision, and specificity. The criteria for databases were:
- Relevance: ensure that the database/article covers material relevant to the BWC and verifications.
- Authority: ensure that the database/article is from a reputable source (such as branches of government or well-established NGOs that have worked closely on BWC matters).
- Reliability: ensure that databases have been reviewed or verified by reputable organizations.
- Accessibility: ensure that databases/articles being used do not require payment for access.
- User-friendliness: ensure that the database/article user-interface is easy to navigate and use.
- Completeness: ensure that the database/article has comprehensive coverage of the topic and whether it provides a wide range of information and sources.
- Timeline constraints: only sources from between the year 1975 (the inception of the BWC) and October of 2022 were acceptable to remain within the desired timeframe.
The databases selected were:
- The UN Office for Disarmament Affairs (UNODA) BWC database: This database provides information on the implementation of the BWC and includes information on states parties, meetings, and activities related to the treaty.
- The Biological Weapons Prevention Project (BWPP) database: This database provides information on national implementation measures and policies related to the BWC, including information on national implementation measures and relevant legislation.
- The Federation of American Scientists (FAS) BWC Verification Project: This project provides information on verification measures for the BWC, including information on inspections, declarations, and confidence-building measures.
- The Verification Research, Training, and Information Center Database: This database provides up-to-date information on the fields of arms control, disarmament and non-proliferation, especially on topics of nuclear or biological disarmament.
- The NIH National Library of Medicine Database: this database provides a wide-span of academic publications that vary in nature, many of which are directly relevant to the BWC and verifications.
- The Library Collections Special Initiative Journal Storage Database: this database provides a wide-span of academic publications that vary in nature, many of which are directly relevant to the BWC and verifications.
- The Arms Control Association (ACA) database (use site search bar): This database provides information on arms control and disarmament, including the BWC and its verification measures.
- The Stockholm International Peace Research Institute (SIPRI) database: This database provides information on peace and security, including the BWC and its verification measures.
- The Center for Arms Control and Non-Proliferation (CACNP) database: This database provides information on arms control and non-proliferation, including the BWC and its verification measures.
- US Office of Law Revision (OLRC) Code House database: This database provides information on specific codified U.S. law as it stands to date, including U.S. stances on BWC and verification measures.
Keywords full list:
"Biological Weapons Convention"; "BWC verifications"; "BWC inspections"; "BWC declarations"; "BWC transparency measures"; "BWC confidence-building measures"; "BWC national implementation measures"; "BWC verification regime"; "BWC compliance"; "BWC verification protocol"; “BWC Review Conference”; "BWC objections"; "U.S. objections BWC verifications"; "Biological Weapons Convention objections U.S."; "BWC verification objections U.S."; "U.S. objections to BWC inspections"; "BWC verification objections made by the U.S."; "U.S. objections to BWC implementation"; "BWC implementation objections by the U.S."; "BWC verification objections by the United States"; "United States objections to BWC verification measures"; “Biological Weapons Convention Ad Hoc Group (2001)”; “BWC Review Conferences 1-9”; “United States Ad Hoc Group 2001”; “United States Strengthening BWC”.
Timelines and graphics were used to illustrate U.S. arrival at and reason for objecting to verifications and literature was summarized.

Thanks! This is formatted more like an academic article than a forum post. Are you planning to submit it somewhere?
Hello Joshua!
I submitted it to Flourish but have yet to hear back. I've also reached out to a couple op-ed publishers to talk about the same subject but nobody was interested. If you know a place to submit this, I'd be happy to hear it as yes, I would like to submit it elsewhere as well.