Convergence Animaux Politique (CAP) is a French charity specialising on political action for animals: discover our theory of change to save animal lives and reduce animal suffering. You can join our crowdfunding campaign to support our efforts.
To understand the importance of theory of change, see this previous post.
Most issues related to animals are intrinsically linked to institutionalized practices and frameworks, such as farming conditions, wildlife protection, animal testing regulations, and more. Animal protection goes beyond individual ethics; it is a matter of collective, political responsibility. To impact as many animals as possible, CAP operates at the political level on behalf of 25 partner NGOs, primarily on a national scale, to change the law in favor of animals.
The creation of CAP in 2016 resulted from the observation that while animal protection was becoming an important issue for public opinion and the media in France, politicians did not concern themselves with it, as they did not perceive it as a politically legitimate topic. Hence the law did not change, and animals did not see their condition improve. To quote Lewis Bollard, “our challenge is to convert the popular support we already enjoy into the legal protections that [...] animals deserve.”
Weaknesses of the French animal movement that CAP aims to address
We identified several reasons for this lack of political interest and action in France:
- Very few Animal NGOs lobbied politicians and the ones that did, did it on a small scale and rather occasionally, which did not allow for the building of a sustained network of political allies.On the other hand, lobbies that favor the status quo and the exploitation of animals had long established influential networks, relying on significant financial resources.
- NGOs sometimes had differing agendas and political demands, which made them less clear and less visible for politicians (who most often will not take the time to decipher the positions of various groups to draw a consensus).
- Politicians interested in animal issues often did not know who to turn to for advice and support, because they lacked knowledge about the animal movement. There was a need for a clearly identified actor that would be able to act as an intermediary and to redirect politicians towards the relevant organizations on specific topics.
- Because very few politicians took public stances or political action for animals, sympathizing Members of parliament (MPs) often did not dare to do so, by fear of being marginalized and hence losing political leverage.
How CAP seeks to bring about change
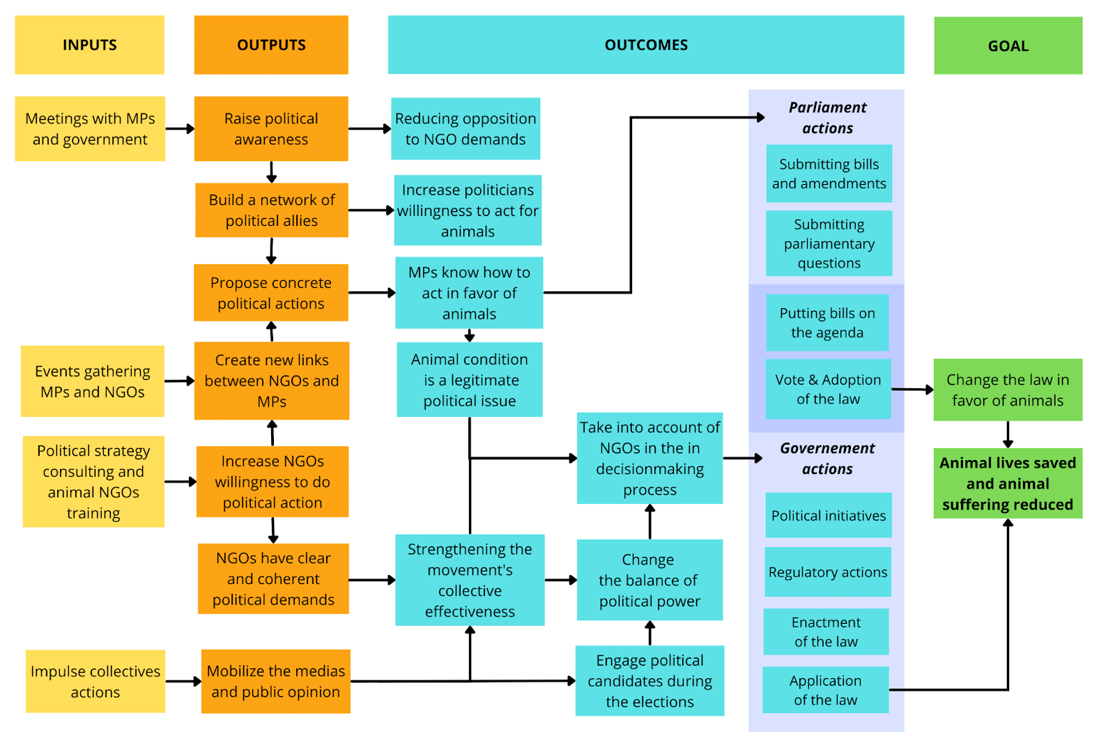
To achieve political change for animals, the main strategy of CAP is to bring more animal NGOs to lobby politicians, more massively and in a more coherent manner, and to create, grow and sustain a network of political allies in Parliament, in order to be able to mobilize it when needed, to build majorities, inside parliamentary groups, or more generally in parliament. Indeed, the support of a few MPs is not enough for bills to be passed, or even debated upon: for a bill to be put on the agenda, a parliamentary group needs to collectively agree to prioritize it and use its right to set a chamber’s (National Assembly or Senate) agenda.
CAP’s actions can be summed up to four main inputs:
- We obtain meetings with MPs and members of the government (nearly 350 in seven years). Our goals are to raise their awareness of animal issues and of the political demands of our partner NGOs and push them to act upon them. We also aim to sound out their opinion and their willingness to act upon specific issues, which will help us and our partners to know who to appeal to when we need support on these issues in the future.
- We organize three events every year, gathering politicians and NGO representatives. These are opportunities for the latter to directly express their demands to a large number of decision makers (on average, 30 MPs are present or represented), but also for politicians to network with NGOs and among themselves. This is a place where they can identify colleagues who can be allies for them on animal issues and thus be empowered to act.
- We advise NGOs on which actions to take, what demands can be politically relevant, who to target and when, how to address these targets. Very often, they have strong expertise on the issues they deal with, but they lack this ‘meta’ expertise and this can be an obstacle for them to do lobbying work, or to do it efficiently. That is why we also organize training for NGOs to develop new skills and be more efficient.
- We impulse collective actions: opinion columns in mainstream newspapers (with NGOs but also sometimes politicians, celebrities, scientists…), collective letters to political actors, ad hoc campaigns (for example getting election candidates to commit to animal protection). These allow for pressuring political actors by resorting to the collective weight of the movement.
Through these actions we reduce political opposition to the demands of NGOs and increase politicians' willingness to act for animals, as well as their ability to do so, through the expertise of NGOs. By bringing more and more politicians to show support for animal protection, we also make it a legitimate political issue (this support can take the form of parliamentary questions, bills and amendments -whether they go through debate or not, signing an opinion column…) and pressure the government. Through the connections we have established in the political sphere, we allow for animal NGOs to be included in the decision-making process, for example through parliamentary auditions or ministerial working groups.
Those primary outcomes lead :
- Parliamentary groups to put bills in favor of animals on the parliament’s agenda, so that a vote can occur.
- The government not to oppose parliamentary initiatives (in a majority system like France a bill has very little chance to pass if the government opposes it), and sometimes to favor them, or even propose legislation itself or take regulatory actions. This is achieved via direct lobbying, or the pressure devices already mentioned, such as public and media campaigns, opinion columns, the tabling of parliamentary questions... The tabling of amendments and bills can also serve that purpose, as they show parliamentary support for animal protection.
- The government to properly enact and apply the law after it is voted on.
Thus, our end goal is reached, as changes in the law allow for animal lives to be saved and/or the reduction of animal suffering. Finally, it should be noted that changes in the law also feed back into the process, as they legitimate further political action (e.g. in 2021 we obtained the passing of an encompassing and ambitious bill on animal protection, one aspect of which was to ban the captivity of wild animals in circuses or in delphinaria. This is something we were able to use to successfully push a later amendment in another bill in 2023, that made it illegal for influencers to promote the keeping of wild animals).
CAP was supported by Animal Charity Evaluators in 2022 and recommended by Effective Altruism France in 2023 for its effective animal advocacy work. To get a sense of what we achieve, here you can find our last annual report in English.
For a more visual approach, please see the diagram version of our theory of change:

Hi Melvin, wonderful work!
Similar to you, I also want to bring about systemic change for animals (see e.g. animal welfare is now enshrined in the Belgian constitution). One problem people like us face is that the EA framework doesn't really gel with it. My group couldn't get any funding from EA, even though we have a decades long track record with things like:
But the impact of changing the constitution is impossible to quantify. With things like medical interventions, we can run an RCT (which the EA framework loves), but the same cannot be done with constitutional changes since we don't have a control country. The problem with RCTs is that they are expensive and measure narrow, direct, continuous effects, while they're unpractical for broad, indirect, or discontinuous effects. Which means those RCT based interventions privilege the status-quo more. Systemic change advocates face an uphill battle in getting EA funding.
But it's more than that; the culture of EA is very anglo-sphere. It's human nature to prefer your ingroup so it's unsurprising that the big EA funders, mostly anglo-sphere entrepreneurs, prefer to give to other anglo-sphere entrepreneurs (plus other demographic data which you can probably guess). The Silicon Valley approach of starting a firm gets you more EA money and attention than lobbying the government for slow systemic change, and it helps a lot if you do it in the anglo-sphere. If you look at all the projects/people EA gives funding/attention to, you'll see that it's dominated by english-speaking/anglo-sphere projects/people to an absurd degree, like, much more than you would expect if you thought EA gave to maximum impact projects/people indiscriminately. (And I'm not even going to talk about race and gender in EA, which really speaks for itself.)
Take for example a look at: the individuals on the EA people page, the people that appear on EA podcasts, the AI people/project funding landscape, the AI projects that get attention, the philosophers that get attention, longtermism people/projects in general, all the people EA made famous, the people who work at EA organizations, the EA survey showing that EAs disproportionately move to the UK/US, individual EA university chapters in the US/UK being so well funded that they can throw regular pizza parties while our entire country can't get a single community organizer despite being the center of EU-legislation, the EA forum having a tag for the US and UK but almost no other countries, the EA forum having a tag for UK policy and US policy but not for other countries... You get the point.
So to get funding, I highly recommend you first get someone who knows a lot of insiders in the EA anglo-sphere, and who can speak/present themselves as one of them (and, realistically, being white and male will probably also help).
Secondly, throw some numbers around. In academia, it's bad form to claim to be able to quantify unquantifiable things, but EA funders want numbers, even if they're made up.
Lastly, don't beat yourself up if you don't get funding, and don't assume you're not effective because the "effective altruists" funders don't consider you to be. Again, we didn't get any funding, and we did change the constitution, while just last week it came to light that EA funders did, e.g. give $100.000 to a video game that never got developed. Just because they call themselves effective doesn't mean they are effective. Like other humans, they're also very biased in favor of their in-group.
One of the best comments I've ever read on the EA Forum! I agree on every point, especially that making up numbers is a bad practice.
I also agree that expanding the reach of effective altruism (including outreach and funding) beyond the Anglosphere countries sounds like a good idea.
And I agree that the kind of projects that get funded and supported (and the kind of people who get funded and supported) seems unduly biased toward a Silicon Valley worldview.
Glad to see your theory of change on the forum !
Executive summary: Convergence Animaux Politique (CAP) is a French charity that aims to change laws in favor of animals by bringing animal NGOs together to lobby politicians and create a network of political allies, leading to reduced animal suffering.
Key points:
This comment was auto-generated by the EA Forum Team. Feel free to point out issues with this summary by replying to the comment, and contact us if you have feedback.
Hi, thanks for the post, very interesting
I know that France loves meat: the country has a well established meat production industry and has a fairly high amount of meat consumption per capita.
Does CAP advocate for reducing suffering in farmed animals?
If yes, how well is it received? Is it tractable?
This is fantastic!
First, because for too long the "good guys" have been doing "activist" things without the kind of impact that law-makers bring, while the "bad guys" have basically cut to the chase and gone directly to the halls of power, with lobbying, bribes (legal, in the form of support of campaigns, but basically they are bribes), etc. It's important that the good guys start fighting where it really matters.
Second, because your plan is solid, tangible and achievable.
IMHO, there is a huge range of action where political action would have strong popular support. While the vast majority of people are not "animal activists", they also would oppose many of the practices of factory farming (witness the success of campaigns against caged hens) - if they knew about them. So there is scope to make changes that will not seem radical (e.g. ruling that animals must be allowed outside and have space to move and be killed humanely and really basic stuff) which would have a huge impact on animal welfare.
You don't need the politician to say "we need to all become vegans and no more meat-eating" - because, especially in France, that will not work. But a politician could say "We love our farmers. But there is a minority of farmers who are giving others a bad name by mistreating animals, and we will not tolerate that." Then if the farming-lobby (which anyway doesn't represent the majority of small farmers) want to come out and argue that it's not a minority, let them. I think it's a minority of farmers, but the majority of farm animals who are subject to factory-farming practices.
So I can see CAP having a massive impact. Good luck!
PS did you intentionally choose CAP as a name (which, at least in anglophone countries, brings to mind the EU's Common Agricultural Policy - which may be one of the key things you'd want to change in the long term)?