EA relevance: This is about a time 50 years ago when the US federal government went to a lot of effort to prevent a specific completely-hypothetical existential risk, and how that decision got made.
[Header image: Photo of the lunar lander taken during Apollo 11.]
In 1969, after successfully bringing men back from landing on the moon, the astronauts, spacecraft, and all the samples from the moon surface were quarantined for 21 days. This was to account for the possibility that they were carrying hostile moon germs. Once the quarantine was up and the astronauts were not sick, and extensive biological testing on them and the samples showed no signs of infection or unexpected life, the astronauts were released.
We know now that the moon is sterile. We didn’t always know this. That was one of the things we hoped to find out from the Apollo 11 program, which was the first time not only that people would visit another celestial body, but that material from another celestial body would be brought back in a relatively pristine fashion to earth. The possibilities were huge.
The possibilities included life, although nobody thought this was especially likely. But in that slim chance of life, there was a chance that life would be harmful to humans or the earth environment. Human history is full of organisms wrecking havoc when introduced to a new location – smallpox in the Americas, rats in Pacific Islands, water hyacinth outside of South America. What if there were microbes on the moon? Even if there was a tiny chance, wouldn’t it be worth taking careful measures to avoid the risk of an unknown and irreversible change to the biosphere?
NASA, Congress, and various other federal agencies were apparently convinced to spend millions of dollars building an extensive new facility and take extensive other measures to address this possibility.
This is how a completely abstract argument about alien germs was taken seriously and mitigated at great effort and expense during the 1969 Apollo landing.
I've added my sources throughout, but a lot of this work draws from two very good pieces: Michael Meltzer's When Biospheres Collide [1] and Mangus and Larsen's Lunar Receiving Laboratory Project History[2].
Terms
Forward contamination: The risk that organisms from earth would be present on a spacecraft and would be carried onto a planet (or other celestial body). They might even be able to replicate there.
The risks from forward contamination are:
- Harming current research efforts (including determining if there is indigenous life on a planet)
- Permanently harming future research efforts
- Permanently disrupting a pristine natural environment (whether or not it has indigenous life)
Back contamination: The theoretical risk that organisms indigenous to another celestial body are returned to earth – alongside samples or inadvertently – and replicate in the environment or as a pathogen.
The risks from back contamination are:
- Earth ecosystems, crops, or humans are harmed
NASA’s modern terms are “restricted vs. unrestricted earth return,” about material samples (rocks, dust, gas, etc) returning from celestial bodies. Samples that are understood to be sterile and harmless would not be subjected to quarantine. Since we are now very certain that the moon is sterile, new samples coming back from the moon would be considered unrestricted. (A space agency might still want to handle an unrestricted sample with special precautions, but these would be to keep the sample protected, not because they thought the sample might contain organisms.) Apollo 11 is the first restricted earth return process.
Regarding the facility, I default to using “Lunar Receiving Laboratory” or “LRL” here, which did end up being the name of the facility in question; you will also sometimes see “Lunar Sample Receiving Laboratory” or “LSRL” for the same.
How back contamination risks became a concern
From 1959, concern over back contamination risk was extremely niche. By 1966, mitigation of back contamination risk had become a requirement for the entire moon landing mission. How did this happen?
Forward contamination and the space race
In 1957, Sputnik launched, and the USA became very aware that it was losing the space race.
Also in 1957, an American biology professor named Joshua Lederberg was talking with a British biologist, J. B. S. Haldane about the possibility of the USSR setting off a nuclear weapon on the moon as a show of force. While this would be bad for US morale, it would also be terrible for future research on the moon – would there be life up there? A nuke would disturb moon dust and scatter radioactive isotopes all over the moon. It would be impossible to study the moon in its untouched state and might interfere with finding delicate chemical structures that could even relate to the origin of life.
Shortly after, Lederberg began pushing the National Academy of Sciences (NAS) to avoid taking actions in space that would permanently close off aspects of research.1
In 1958, NASA was created by President Eisenhower. That same year, Lederberg received the Nobel Prize for his and Esther Lederberg’s work discovering that asexual bacteria can exchange genetic material with each other through a process called conjugation. That year, he moved from Wisconsin to take a position at Stanford University. Among Lederberg’s numerous interests were space and the prospect of finding life in space. He was interested in basic research and coined the word “exobiology” (more commonly today called astrobiology).
Context: Biological science in the US
This was a booming and breakneck period for biology.
A good benchmark for biological understanding is DNA – you can learn a great deal about the mechanics of inheritance without this (crop breeding, for instance, was a well-developed field), but a really good mechanistic understanding of genetics requires understanding DNA.
In 1951, Esther Lederberg isolated bacteriophage lambda and began pinpointing the genetic roots of its reproductive cycle. Even though her husband got the Nobel Prize, Esther probably had the bigger impact on history - phage lambda and its life cycle switch went on to be used in the 50s and 60s as a critical model organism in discerning many fundamental aspects of genetics. The lac operon metabolic process in Escherichia coli bacteria was another key system discovered and understood in this time period. Between these two small seeds, most of molecular biology grew.
Shortly after, in 1953, Rosalind Franklin, Francis Crick, and James Watson elucidate the full double helix structure of DNA. In the 1950s through the 1960s, biologists were seeing the gears of life for the first time.
On the macro side, the environmental movement and conservation biology were also increasingly popular in this period. Rachel Carson’s Silent Spring came out in 1962 and immediately shown a spotlight on pollution and environmental contamination (more on this later.)
Two specific fields of biology are especially relevant to our story.
Exobiology and the origin of life
Scientists debated various theories about how life first came to be. Had the first life emerged on earth, via abiogenesis - for instance, from the chemical soup of shallow ponds, or the chemical soup of deep-sea vents? In 1950, legendary biologist Melvin Calvin created simple organic molecules with basic predecessors and energetic sources; in 1952, Stanley Miller and Harold Urey refine his work and use a slightly different soup and manage to generate amino acids. It seemed like the right combination of chemicals and energy occurring naturally on the early earth could create the precursors of life, and then life itself.
Or had life come from space, in material transferred between planets or even between the stars in a process called panspermia?
An old theory, panspermia was seeing a resurgence of interest, driven partially by the finding – again by Calvin – that some meteorites had a molecule related to amino acid. Calvin thought this was even stronger evidence for panspermia than the chemical precursors stuff for earthly abiogenesis. While the meteor evidence was rudimentary, any meteorite found on earth has already been heralded through the destructive forces of atmospheric re-entry. But if life or even some lifelike material was found in rocks in space – for instance, on the moon – that would be strong evidence of panspermia, and not just a scarce unlikely panspermia but that the universe was rich with life.
Biological Weapons
At this point in time, the US had an unprecedented capacity to handle dangerous biological substances, including viruses, bacteria, and various organisms that might be ridiculously hardy, stable when dry, etc. This is because in the 1960s, the US had an active biological weapons program.
The program started in the 40s, and throughout the 1960s, alongside the Vietnam War, Secretary of Defense Robert McNamara expanded it. Facilities grew, weapons were stockpiled, and pathogens and pathogen-simulants were tested all over the US.[3] I bet certain politically-savvy scientists or science (and national defense)-savvy politicians were worried about the possible dangers of strange microbes! They had them! They were making more of them!
Biosafety, bioweapons, and basic biological research were growing up at the same time. You might think that the eruption of knowledge in basic biology directly drove US innovation in biosafety, but I think it was actually largely due to the bioweapons program.
The presenters at the first biosafety meetings in America started in 1955 were all from the US Army Chemical Corps (which made bioweapons). The meetings were held at various biological weapon facilities. They assessed risk from anthrax, tularemia, and aersolization testing apparatuses to lab workers and to the surrounding natural environments.
These conferences grew in the late 1960s (the ones that eventually turned into the American Biological Safety Association (ABSA)) and had presenters from labs, hospitals, etc, but the meetings were still held at Fort Detrick, the US’s largest biological weapons laboratory.
At the 1966 meeting, the biological hazard symbol (☣️) was developed on government contract because there was no existing universal biohazard warning symbol – the studies that established the need to such a symbol focused especially on bioweapon laboratories.
Laboratory gloveboxes were originally developed for avoiding risk while working with radioactive material, but their usage for high-risk pathogens was pioneered in – yes – the US biological weapons program. They will make a later appearance in the lunar receiving laboratory. We will learn a lot more about the LRL soon.
Similarly, if NASA had not eventually been approved congressional funding for a lunar receiving laboratory that could contain biologically sensitive specimens, the next best candidate was Fort Detrick.1
The US bioweapons program was formally ended by President Nixon in 1969/11, just a few months after the moon landing.
Back to establishing an early history of the idea
Reports, for instance by Carl Sagan, speculated that any life would be unlikely to last long on the harsh climate of the surface – but microbes (or evidence of past microbes) might be protected not far under the surface.
International interest in space was picking up. The UN created the UN Committee on the Peaceful Uses of Outer Space (UNCOPUOS) in 1958-12. For the first few years, there was no apparent prioritization of forward or back contamination risk – they were more concerned with preventing space from being used as a new avenue for war. (They began to adopt official policies about this later, in 1964, and are now considered an authority in planetary protection, but they weren’t to start out with. The US’s efforts in the matter up through 1969 were largely homegrown, so this is the last you’ll hear of them here.)
In February of 1958, the International Consortium on Space (ICSU) made an ad hoc Committee on Contamination by Extraterrestrial Exploration (CETEX) with representatives from different agencies. When CETEX met for the first time in May, they were mostly worried about forward contamination. They discussed back contamination but did not believe it was a serious danger.
A month later, with heavy influence from Lederberg, the NAS Space Science Board was created. One of its various committees was the Committee on Psychological and Biological Research, which included origin-of-life related questions.1
Origin of life research was a third angle on the front contamination (danger to space life or the sanctity of space environments) vs. back contamination (danger to earth life) fronts – if earth life contaminated the samples, it could become extremely difficult to tell whether possible signs of life were from space or earth.
To put it another way, if we discovered moon life that was extremely similar to and chemically indistinguishable from earth life, this would be enormous news about our place in the universe – if we could be certain that we hadn’t accidentally blasted that life out from our own space ships in the first place. Samples from the moon had a chance to answer cosmic questions. It was important not to ruin this.
What about the other way?
Forward contamination holds that earth contaminants including living organisms could disrupt delicate space chemicals, up to and including moon life. To understand and approach this concern, we have to seriously think through the implications of there being life on the moon.
One of these implications suggests another risk - is that moon life could also in turn disrupt earth life. This is a risk of a new kind – not of impeding research, but of theoretical human danger.
In 1959, SSB member Dr. Bruno Rossi set up WESTEX, a coalition of West Coast scientists discussing issues on basic research of biology in space – the kind of thing we’d now call astrobiology. I believe Joshua Lederberg influenced it, though he didn’t attend.
WESTEX met 4 times. In their final 1959 report, they mention forward contamination, as well as back contamination. Regarding the latter:
- They describe possible threat models.
- For instance, microbes that produce antibiotics (a popular strategy in earth microbes).
- Or that could hypothetically produce carbon monoxide or nitrous oxide en masse as a byproduct (perhaps metabolically enabled by electron-transfer systems other than the earth go-to cytochrome.)
- As well as more common examples like diseases (syphilis, smallpox) or invasive species (prickly pear & rabbits in Australia, insect pests).
- Preventing forward contamination is important for evaluating back contamination (by reducing false positives).
- The call to action is brief. Do more studies and plan to strictly monitor return trips.
Perhaps as a result of this, in the 1959-1960 period, the Space Science Board recommended that NASA and ARPA start studying sterilization for the explicit goal of avoiding back contamination. As far as I can tell, this may be the first recommendation by a relatively official and permanent federal group that space exploration take back contamination risk seriously.
At this point, these concerns are about future approaches – there was interest in bringing material back from space, but no immediate plans to do so.
Sidenote on x-risk
Existential risk-minded readers may draw a distinction between the relative importance of forward contamination or sample contamination risk vs. back contamination risk. Given the (even at the time uncontroversial) statements that other planets were unlikely to have life, forward contamination had the small risk of harming or even destroying an off-planet ecosystem that probably had nothing more complex than microbes, and a higher chance of contaminating an interesting untouched natural environment.
If panspermia were correct, though, the moon would not be our only chance of finding this out – Mars, for instance, thought in the 1960s to be reachable within years and the obvious next target after the Moon – should also be rich with life. So should various asteroid-type bodies. There is some chance meanwhile that back contamination could, via wayward microbes, kill humanity entirely. This would permanently prevent the origins of life, or any human question ever, from being answered.
Was anyone thinking like this at the time? I haven’t found any indications that people were concerned about true extinction-type risk from incoming bodies, but they weren’t exactly bounding the risk either, and most of the communications I find were probably interested in seeming grounded and defensible by comparing to familiar biological events in human history like the introduction of smallpox, various invasive species, etc. I do wonder if some of the researchers involved thought about the possibility.
Putting a man on the moon
In April 1961, USSR cosmonaut Yuri Gagarin became the first human to go to outer space, and then the first human to come back from outer space. A month later, May 1961, Kennedy announced the US’s goal of putting a man on the moon before the decade was out.
Immediately, even absent any other details, this plan suggests the risk of back contamination:
- First, material from the moon (samples, a ship, etc) would returned to earth as a part of this. This is new.
- Second, in addition to rocks, an entire biological system (a live human) would be going to the moon and coming back. This reduces the number of actions that can be taken to sterilize returning materials while keeping the person alive.
Out of concern over back contamination risk, Lederberg worked with major US space contractor Lockheed Aircraft Corp to attempt to make a 1-way testing lab for detecting life in moon dust. This was never implemented but the efforts – and a summary of back contamination risk - were discussed in Time Magazine. Still, the concern was extremely niche.
In 1963 during a NASA budget hearing, Senator Margaret Chase Smith (R-ME), then the highest-ranking Republican on the Senate Space Committee, asked NASA what they planned to do about the risk of contamination from alien life. NASA said the risk was unlikely but that they did not have a plan;[4] they began to investigate precautionary measures more seriously.1
Why was back contamination on Smith’s mind? I’m not sure. She had an extensive knowledge of space issues, scientific understanding of other planets, and generally the dream of exploring other planets – she wrote a newspaper editorial in her home state of Maine expounding on such things and talking about Maine's contribution to the budding telecom satellites and about the benefits space exploration offers to the US and to humanity.[5] Perhaps during the course of her space work in the Senate, she talked to someone like Joshua Lederberg or a worker at Lockheed Martin. Either way, her addressing it in this hearing seems to have prompted people at NASA to examine the idea seriously.
A secret executive order
On 1963/04/17, Kennedy issued National Security Action Memorandum No. 235 to the Federal Cabinet. It applied to:
“large-scale scientific or technological experiments that might have significant or protracted effects on the physical or biological environment. Experiments which by their nature could result in domestic or foreign allegations that they might have such effects will be included in this category even though the sponsoring agency feels confident that such allegations would in fact prove to be unfounded.”
These experiments were to be reviewed before proceeding, by the Special Assistant to the President on Science and Technology (at the time, Jerome Wiesner.)
No similar action memorandum had been issued before. At face value, this memorandum applies directly to back contamination risks from newly-planned space research. But the directive is a strange mix of vague and specific. The language about "feels confident that such allegations" is weird. It feels to me like this had to have been made for a specific reason. Was that reason back contamination?
As it happens, it’s hard to tell. The early 60s were an incredibly weird time. Here are some things this memo could potentially have applied to:
- The moon / space exploration – The idea of inadvertently irreversibly changing space or earth was, as we’ve established, around. By 1964, the next year, NASA began seriously committing to the idea of quarantine and avoiding back contamination risk. Maybe NSAM-235 was related to or inspired by Senator Smith’s interest.
- Nuclear weapons – In the height of the cold war, the nuclear superpowers were all testing their nuclear innovations and flexing their nuclear muscles. In 1962, the US conducted 96 nuclear tests, the most it’s ever done in a year. The US deployed bombs from planes, balloons, boats, submarines, and explodes them underground, on land, underwater, and high in the atmosphere (the latter of which was revealed to the public in the New York Times.)
- Some US officials, made nervous by the USSR’s rapid nuclear progress, were floating the idea of a ban on nuclear testing. The first international Limited [partial] Test Ban Treaty was signed a few months later in August. Was NSAM-235 an earlier internal step in this direction?*
- I mentioned earlier that in 1958, Lederberg was worried that the USSR would detonate a nuclear bomb on the moon in a show of nuclear superiority. He didn’t know that that year, the USSR was considering just that.
- He also would not have known that, also at the same time, the US was considering exactly the same thing.
- Biological weapons – As mentioned, the US was in the process of expanding its biological weapons program. A few months after NSAM-235 was signed, the military began testing bioweapons and bioweapon-simulants (harmless strains) on the environment and soldiers at Fort Douglas (specifically the Deseret Test Center) in an unprecedented way.1 Was NSAM-235 established to legitimize or create an approval process for expanded testing of bioweapons?
- General environmental threats - Was it not related to space or to military projects? Kennedy was an environmentalist who helped to spread the work of Rachel Carson (anti-pollution advocate and author of “Silent Spring”.) Other controversial issues at the time included atmospheric pollution from the space program[6] and weather control.
So ignore for a moment what it was intended to apply to. Was it applied to the moon landing? This is also difficult to say. NSAM-235 was only declassified to the public in 1993, and there are few publicly known details around it. A number of authors have drawn connections between it and other ongoing governmental activities, but I don’t know if any of these were informed by anything other than timing.
NASA at the time did not necessarily consider the moon landing an inherently scientific enterprise – more on this later – so I don’t think they necessarily would have seen NSAM-235 as applying to them. I do figure that if the memorandum was intended to enforce some specific kind of experiment, it might not have been applied in practice to other unrelated experiments. And I personally haven’t seen an account or record from someone there in the 1960s saying “we at NASA did this to comply with NSAM-235.”
In November of 1963, President Kennedy was assassinated. In the 1970s, NSAM-235 was superseded by the non-classified Presidential Directive/National Security Council Memorandum 25 (PD/NSC-25), which applies to experiments with possible large adverse environmental effects but also specifically calls out nuclear systems in space. (This also weakly suggests that testing nuclear weapons in space was perhaps the main interest of the original NSAM-235).
PD/NSC-15 remains in effect and potentially still applies to future space missions, like manned missions or sample-return missions from Mars, that entail back contamination risk.
The idea through NASA and the federal government
NASA plans for the LRL
At this point, relevant NASA branches included:
- The Office of Space Science and Applications (OSSA). More research-heavy and closer to NASA’s headquarters.
- The Manned Spacecraft Center (MSC), in Houston, the complex that would eventually direct the moon landing. More engineering-focused than research-focused.2
Around this time, two MSC geoscientists first promoted and planned an LRL. An external group, the SSB, hosted an important conference. Then OSSA ran two similar committees ran concurrently to establish priorities for the LRL.
King and Flory plan for a receiving laboratory
Elbert A. King and Donald A. Flory were MSC geoscientists who started planning for NASA to do sample containment. They made the first broad plans for an LRL in 1964, and various memos from throughout MSC and later OSSA expand on the idea from there. The motivations for a dedicated facility began solely as facilitating research, including sample protection (from, say, contamination or destruction).2 Back contamination was incorporated into the MSC’s plan later1, after more outside interest had accrued. The following committees and events helped establish that outside interest.
The 1964 “Potential Hazards of Back Contamination from the Planets” Conference
The SSB ran a conference from 1964/07/29-30. Its attendees were 30 representatives from numerous agencies – NIH, USDA, NASA, the NAS, the Army – and academia (including medical doctors, zoologists, public health experts, and more).2 Conference attendees, as might be suggested by the fact that they were attending a conference with “Hazards of Back Contamination” in the name, agreed unanimously that precautions must be taken.
This is potentially the step at which numerous outside agencies got invested in back contamination risk and feel responsible for reducing it.
Additionally, at this conference, some early principles that will guide the rest of the project were established: attendees agreed on a strict quarantine program for returning astronauts, spacecrafts, and samples.2 Astronauts were to be isolated for at least 3 weeks (if not more), and materials should be tested on plants and animals for any sign of biological activity.1
The Chao Committee
The OSSA Ad Hoc Committee on the LRL was established in 1964-10 to guide LRL development. It was chaired by Edward Chao, a NASA geochemist on loan from the US Geological Survey. Other representatives came from NASA, the Department of Energy, the Army Biological Laboratories, and universities.
The Chao Committee’s final report was delayed because they had reached out to the US Public Health Service (PHS) at some point, and the PHS became very interested. During this Committee’s existence, a trend started - tensions between MSC (primarily interested in research and sample protection, probably thought they would have final control over the LRL) and NASA headquarters plus the PHS (both increasingly interested in back contamination prevention and wanted to exert more control over the LRL).2 Despite this tension in implementation, this period seems to have been the start of a deep relationship between PHS and NASA.
1965-04-08 Chao Committee report:
- Stresses back contamination risk.
- Says the goal of the LRL is to provide complete containment of possible biohazards until they can be ruled out.
- The LRL should be ready to do any time-sensitive research tasks in quarantine.
- But noted that the scientific community would want to be involved in research and would reject more research concentrated at the LRL than necessary.
- Recommends, after considering multiple possible sites, that the LRL be built in Houston.1
The Hess Committee
AKA the Ad Hoc Committee on the Lunar Sample Handling Facility.
Homer Newell at OSSA wanted outside experts to determine what the LRL requires, and recruited NAS SSB chair Harry Hess for this purpose on 1965-01-14. Hess forms this 6-person committee.
1965/02/02 Hess Committee report:
- Prioritizes biosecurity, to a degree that surprised NASA Headquarters and MSC staff.
- Determines that, research-wise, the LRL only needs to be ready to perform radioactivity counting studies (the only truly time-sensitive research task) – everything else could wait.
- Testing for pathogens can occur in the mean time – at the LRL or at other public health/biowarfare labs.
- Estimates LRL budget at $2,500,000 for a lab that could do radioactivity counting studies (an expensive part – this area needs to be buried to shield from background radiation) + quarantine and some biological testing.1
The Interagency Committee on Back Contamination
In late 1965, there were important exchanges between PHS (including CDC chief James L. Goddard and Surgeon General William H. Stewart), the USDA, MSC, and NASA headquarters. These helped get everyone (especially MSC) on the same page about moving ahead with the LRL.
There was some debate about whether NASA or PHS should take the lead on back contamination vis a vis the LRL. Surgeon General William H. Stewart (speaking for PHS) recommended the creation of what became known as the Interagency Committee on Back Contamination (ICBC). It was yet another committee with representatives from various agencies, but this one lasted throughout the moon landing.2 They ended up making major decisions about quarantine efforts and the LRL, and were eventually responsible for certifying the LRL as meeting NASA’s obligations to PHS and to the public about back contamination.
(The USDA gets folded in alongside PHS at this point and ahead - because PHS has jurisdiction over human diseases whereas the USDA is concerned with plant and animal diseases. Even if the greatest fear is a disease that would harm humans, diseases that affect livestock or wild ecosystems were also generally of concern and the USDA had jurisdiction and expertise here.)
Convincing Congress to fund the Lunar Receiving Laboratory
In 1966/03, NASA submitted its FY 1967 budget request, including $9.1 million for the LRL. In the House Subcommittee, this faced a lot of scrutiny. Congresspeople Donald Rumsfeld and James Fulton objected to the cost of the facility, and to the political ramifications of another expensive NASA facility based in Texas – Texas was enjoying a lot of expensive projects especially as a result of the push for the moon. If a facility was really necessary, why not let another state get in on the government funding? And if quarantine was necessary, was a whole new facility? The US had high-tech labs all around the country. Their objections do not seem to have been dismissing the idea of quarantine out of hand, just the need for a new facility.
When Congress issued their budget a week later, they had not been convinced. They did not include any money for a new facility. At this point, it would have been easy for NASA to drop the idea of quarantine entirely, or compromise substantially. But back contamination was already of great concern to researchers, and an LRL was basically required by the PHS and USDA for them to approve the release of the samples. Earlier efforts had turned the existence of a robust quarantine efforts into a necessity for the mission to proceed. NASA had tied itself to the mast.
A viable LRL needed:1
- Two-way biological containment
- Treatment of outbound liquid waste
- Treatment of outbound gaseous waste
- Ability of handle samples in a robust vacuum
- Remote manipulation of samples/equipment (i.e. not directly by a person)
- Clean pumping system
- Low-level radiation measurement capacity
NASA spent the next two weeks hurriedly reviewing other possible facilities around the US as LRL candidates. They assessed 27 other facilities that could function as both biological quarantine for materials and people and early research (both on biological activity of samples and on time-sensitive basic research studies of moon material.)
The once that came the closest, as previously mentioned, was Fort Detrick, which met every criteria and was basically perfect – except that using it would interfere with all of Fort Detrick’s other work.1 Any other facility would need expensive retrofits. NASA had the report to show that to meet PHS’s and their own specifications, nowhere else would do. They needed their own facility. Drafts of the upcoming report were shared with Congress in time for the budget rehearing.
The rehearing, on 1966 March 31, was with the House Subcommittee and specifically about the LRL budget. NASA head of the Office of Manned Space Flight George Mueller defended NASA’s objectivity and reliance on outside experts (for instance, their work with NAS and the many non-NASA personnel on the Chao Committee) in making the decision of where to put the LRL.
He explained the report’s findings and that the proposed budget had already been streamlined from its first estimates (an early estimate of $23 million shrunk to $9.1 million.) He was asked why the LRL should not be on a ship or an island, and explained that a new ship would be more expensive to build than the entire LRL - and that a Texas facility would serve retrievals both the Pacific and Atlantic oceans, while an oceanic island would require such long travel times that it might only usefully serve one (and so they’d need to build two if they took that approach for future missions.)
Mueller’s case to Congress was successful. On May 3rd, the House authorization bill passed and awarded $9.1 million for the LRL at an astonishing 349:10 vote. The bill still had to pass the Senate, which was expected to cut the funding slightly more. NASA internally prepared to build the facility for $8.1 million. This was in fact how much the House and Senate agreed to award the project by July 22nd, and indeed how much they were awarded in the compromise bill on August 18. (Michael Meltzer, whose history of planetary protection was invaluable in writing this entire piece, speculates that NASA’s original LRL budget was perhaps padded by 11% on purpose – since they were expecting a generic budget reduction in the Senate.1)
The LRL was on – and by extension the less-directly-expensive but still effortful project to minimize back contamination risk from the moon landing. Construction began in August 1966, and the building officially opened in 1967.
Establishing a strategy
As mitigation efforts progressed, the details of the moon landing itself were also being developed at the MSC and at NASA. Back contamination reduction was choreographed in tandem with the mechanisms that would allow the moon landing to happen. For instance, the plan was previously to have the returning astronauts land in the sealed command module (CM – the part of the spaceship that comes back from the moon), which would be lifted from the sea entirely so that the astronauts, samples, and any air, dust, etc could be transferred swiftly and carefully from the CM into biological isolation. This ran into trouble.
First, in late 1966, MSC calculations showed that the air inside the CM could become dangerously hot unless it were allowed to vent into the earth’s atmosphere upon splashdown. Second, around the same time, someone observed that the CM with astronauts inside would be too heavy for any ship crane to safely lift. The astronauts will have to be picked up separately in the ocean, relying on less comprehensive measures protecting the earth from these possible sources of contamination (for instance, air filters and a plastic suit called a ‘biological isolation garment’). The ICBC was dubious1, but NASA declared that these other measures would be adequate – it absolutely did not want to jeopardize astronaut safety.[7]
These details are interesting for a few reasons – first, they’re examples of major BC mitigation effort which is weakened upon contact with reality (e.g. realizing that there is no crane rated for the job) and in favor of crew safety (e.g. the risk of using an un-rated crane, such as the one that ultimately lifts the module). In both cases, the MSC and NASA overruled ICBC concerns to take steps that posed less risk to the crew. Second, because this is plausibly the step that, had there truly been a threat, ultimately created the most potential for earth contamination.
In 1967/02, the ICBC decided that in evaluating harm from samples, the LRL’s goal would be to check for pathogenicity or other harm to lifeforms – not necessarily to detect any signs of life. This made the LRL’s job easier. They advised aerobic and anaerobic culturing† and exposing samples to various life forms (tissue, plants, animals, eggs, etc.)1 Culturing does not necessarily indicate pathogenicity, but it does indicate life, and it’s a simple and cheap test.
The Baylor Protocol
In 1967, Baylor University College of Medicine was contracted by NASA to produce a guidebook: the quarantine protocol for the Apollo missions. (Walter W. Kemmerer, the Assistant for Biomedical Operations at MSC’s recently-created Science and Application’s Directorate who worked on the project, was a Baylor alumni, which may have been why it was chosen.)1 (I imagine the ICBC may have been responsible for getting the report commissioned, but I’m not sure.)
In 1967/06/16, they published a report called “Comprehensive Biological Protocol for the Lunar Sample Receiving Laboratory Manned Spacecraft Center,” also known as The Baylor Protocol. This is a set of laboratory procedures that ended up guiding the quarantine-related efforts. Its contributors included dozens of doctors from various universities and other institutions. They worked with the PHS as well. Like with the LRL, PHS was was in charge of certifying the procedures – if they did, and if NASA than followed the procedures, NASA had PHS’s approval to go on with the moon landing.
The Baylor Protocol was more specific than previous plans and went on to inform the rest of the LRL and procedures.
It outlines specific possible threats considered plausible:
- Toxic materials
- Radioactive material (which would be identified at the LRL during early material tests)
- Inorganic polymers
- Bioactive “deleterious low-molecular-weight compounds” (for instance, a toxin)
- Metallo-organic compounds
- Replicative materials
- Organisms from earth that are mutated under high radiation levels and return with new properties (declared unlikely)
- Lunar plants (which could grow on earth and “produce deleterious effects by contact or competition”)
- Lunar extremophiles adapted for dry environments (which might infect and/or replicate in a human or other earth host)
- Lunar organisms more complex than tiny animals or plants (so unlikely as to be “virtually excluded from consideration”)
The protocol writes: “In regard to the philosophy of the testing procedures, it is safe to say that never before has there existed a facility with such ambitious and demanding goals as those presented by the Lunar Receiving Laboratory.”
The Baylor Protocols are relatively elaborate and specific. Some points of interest include:
- Characterizing crew microbiota, including possible infectious diseases or parasites (using the culture-based methods available at the time) before the mission, including animal and tissue culture tests, all with controls. (I believe animal tests were one of the more reliable ways to identify some viruses at the time.)
- Keeping the crew relatively isolated before so that they would not acquire new diseases shortly before going up
- A prioritization schema for various animal tests, etc, is sometimes indicated – I assume this was so that the final protocol could be prioritized depending on available resources, but also that had there been a positive result, the Protocol could have been referred to for guidance.
- Upon return, samples were to be taken immediately including on the shipboard quarantine trailers back to the LRL (even though there weren’t labs on the ship – they would be stored and tested at the LRL.)
- A great deal of specific procedures for testing and observing the results of samples on dozens and dozens of potential hosts – growth media (perhaps a hundred kinds), tissue culture, live organisms from across the tree of life exposed via various means, etc.
- The recommended observations were very granular too – to the mass of snails, for instance, or the behavior of ants. Any of these could potentially indicate disease.
- Samples were also exposed to virus-host systems (e.g. T4 on E. coli, polio on an animal host) to see if the altered the course of those infections.
- The single wildest experimental step I have ever seen:
This raises an important question I hadn’t expected, maybe the most important question of this project: did we really feed moon rocks to alligators? The Baylor Protocol was published a couple years before the moon landing, and while it was a pivotal guiding document, it was trimmed and reviewed by go time and not fully implemented. Numerous biological studies were conducted, including on a shorter list of live animals. Alligators did not make the final cut. But mice, freshwater fish, clams, and shrimp did.
This actually ties into another point of contention – in addition to budget and time constraints, there wasn’t going to be a lot of moon rock to go around. Alongside the Baylor Protocol, there was a running debate. Doing some kind of biological activity analysis would necessarily require using up (or otherwise contaminating) moon samples. But samples were extremely valuable and would be in short supply because of the storage and weight problems of rocketry. A lot of researchers wanted those rocks.
There had been back-and-forth about an appropriate sacrificial percentage – could 5% of the precious samples be used for safety testing? 10%? The Baylor Protocol helped Walter Kemmerer determine an actual number needed to carry out the basic tests recommended (presumably if any of them did turn up an indication of life or disease-causing activity, everyone would suddenly be happy to assign more sample to biological tests) – 1.2 kilograms, about 5% of the estimated sample. This was the point that the ICBC held to down the line, although there was pushback closer to the launch date as well.1
Conflict points
A quick overview of various “factions” in play that affected decision-making throughout the program:
- Engineers (want to get rockets and people to space and back) vs. scientists (want to study space and moon material)
- Scientists vs. engineers and politicians: get science included in missions at all (the moon landing was invaluable to astronomy, but the goal of the moon landing was not necessarily scientific!2)
- Within scientists: Biological containment vs. unhindered studies (for instance, getting more usable samples versus using samples for biological testing. Or holding samples in quarantine before releasing them for research.)
- Various power struggles within NASA
- Office of Space Science and Applications (OSSA) has most of the research programs, but Office of Manned Space Flight (OMSF) does engineering. MSC reports to OMSF but is pretty independent.
- There are also scientists at the MSC, but even they are mostly separated from engineers.2
- NASA vs. other federal agencies claiming authority
- There are also scientists at the MSC, but even they are mostly separated from engineers.2
- Office of Space Science and Applications (OSSA) has most of the research programs, but Office of Manned Space Flight (OMSF) does engineering. MSC reports to OMSF but is pretty independent.
Implementation
Scientists recognized early on that the lunar samples might react with the atmosphere, and that studies about gases contained in moon rocks meant that the moon samples should be kept under vacuum. King and Flory recognized this at their time. This made the question of biological quarantine of samples relatively easy – being able to keep and manipulate samples stably under vacuum was already most of the way to biological isolation. You would just have to do this with all the samples, until they could be released from quarantine.
Quarantining people was harder. As a NASA representative reportedly put it in the first 1963 hearing where Senator Smith asked about reducing back contamination risk, complete isolation of astronauts from the moon could not be assured, and when considering returning from the moon, the human body “is not in an a practical sense a sterilizable part of any system.”4 The goal would be to isolate the people from the environment until tests and a long monitoring period indicated no signs of life or illness.
Sidenote on cost
| At-the-time $ | Adjusted to 2020 $ | |
| Apollo program, 1960-1969‡ | 23,964,284,000 | 168,998,264,000 |
| ↳LRL construction1 | 8,100,000 | ~81,000,000 |
| ↳Spacecraft + launch vehicles‡ | 15,476,128,000 | 109,139,032,000 |
| Apollo through ‘69, avg per year | 2,662,698,000 | 18,777,585,000 |
| Manhattan Project (total) | 1,889,604,000 | 27,169,531,999 |
There were, of course, more costs to the program than just building the LRL, but I believe this indicates that the amount spent on quarantine was rather small, even as a fraction of the Apollo budget.
The LRL
We’ve established that modern biosafety was just beginning. Many aspects of the LRL were relatively new, at least for biological protection – gloveboxes and treatment of air were developments from the US bioweapon labs of Fort Detrick and similar. Today’s laboratory biosafety levels (BSL) weren’t established even in an early sense until 1984. While they didn’t have this nomenclature, the LRL would today be identified as a BSL-4 lab.
Problems
The LRL was not, of course, the entirety of the solution to the problem of back contamination. There are other physical solutions. But it was the most expensive part.
Its organization saw challenges. It had a few different directors with somewhat different priorities.
Starting around 1968/11, various simulations were run in the LRL to prepare for the launch. Major back-contamination-related problems came up repeatedly – broken gloveboxes, infections in animals, problems with the vacuum system, etcetera1 In the lead-up to the launch, there were issues of whether PHS would certify the LRL – they were investigating using alternative sites. The LRL rallied and were eventually certified in 1969/05.2
As an extra safety measure, MSC Director of Medical Research and Operations Charles Berry was authorized by the PHS and ICBC in 1969/07 to impose additional quarantine if he saw fit.1
Procedures
What steps were actually taken to reduce back contamination?
On the moon
The astronauts were trained and prepared to assist with quarantine efforts. On the moon,astronauts try to brush dust off of suits after moonwalks, although the dust turned out to be stickier and more pervasive than anticipated. They have vacuums to remove loose dust from the CM, and a high-powered air filter to clean out airborne particulates and ensure that almost no moon particulates would be in the CM air during the descent. They store samples and film for storage and transport.1
Katabasis
It was assumed that, like asteroids, the exterior surface of the CM would be sterilized during atmospheric re-entry. In the earth’s atmosphere, parachutes are deployed. A choreographed series of events kicks off:
- Columbia Command Module lands in the ocean, 13 miles from the USS Hornet (recovery vessel).
- 30 minutes later, recovery crews reach the CM. They:
- Attach flotation collar to keep it upright.
- Pass packages of biological isolation garments (nylon suits with respirators) in for astronauts to wear.
- Spread Betadine (disinfectant) around landing vents.
- Astronauts put on isolation garments and leave from the CM into a recovery raft.
- Swimming recovery crew members wipe Betadine around the CM hatch.
- Astronauts + recovery crew decontaminate each other’s suits with bleach solution.
- Astronauts taken via helicopter to the Hornet
- Helicopter crew wears oxygen masks
- Helicopter drops off astronauts
- (Helicopter decontaminated with formalin later)
- Astronauts walk from landing pad to mobile quarantine facilities
- Path is sprayed with gluteraldehyde (disinfectant)
- Astronauts enter mobile quarantine facilities
- Change out of isolation garments, into flight suits
- Talk to press & the president through windows
- CM hauled aboard the Hornet
- CM connected via plastic tunnel to MQF
- Recovery crew(?) carries samples/film from CM to MQF
At the LRL
People
- The MQF also has a doctor and MQF expert + engineer in it. (In quarantine?)
- MQF shipped as a unit via a series of planes (and short-distance trucks) to Houston.
- MQF arrives at LRL on a flatbed truck.
- MQF hatch is tightly sealed with tape + some kind of tarp to the LRL crew area door to prevent air contamination.
- Astronauts walk from MQF to LRL crew area.
The command module
The CM, that is, the spaceship portion, is also potentially contaminated with moon dust on the inside and in the air filters. Samples from it are also used for biological testing.
- CM shipped back alongside the crew
- Placed in spacecraft storage room
- Inspected/studied/photographed
- Items removed from CM and placed in quarantined
- Water and waste decontaminated by piping formalin solution in circulating for 24 hours
- Interiors are wiped down with disinfectant
- Interior heated to 110* F, pressure is reduced, and filled with formaldehyde gas for 24 hours.
- This decontamination crew was also quarantined after.
- Released along with the crew, returned to the contractor who made it for studies.
Samples
Samples are intended to be stored under vacuum to mimic the lunar non-atmosphere. They are manipulated in gloveboxes for the dual purpose for maintaining the vacuum and for biological containment. (Use of gloveboxes for pathogen protection was another development from the US biological weapons program.)
- Sample containers + film/recorders are flown to LRL (the 2 containers of samples are flown via different routes for redundancy)
- Samples & film arrive at LRL. The majority of samples like moon rock are destined for research. Of those, time-sensitive radiation counting studies were performed at the LRL, others are stored under vacuum for study elsewhere once the quarantine/testing period was up. I believe all or most film was also processed on-site.
- Film canisters sterilized with ethylene oxide gas for several hours
- Film processed
- Sample containers:
- Exteriors sterilized with UV + peracetic acid
- Rinsed and dried in nitrogen atmosphere
- Placed in glove box
- Time-sensitive rock samples are analyzed inside glove boxes.
- Some of the samples are also used for biological activity testing. These are specific samples: a piece of rock core as well as material collected from solar wind, material which might be more likely to contain life than regular surface dust.
- These samples are packed in stainless steel canisters
- Canisters sterilized
- The canisters are removed from the glove compartment
- This material is applied to a variety of mediums following the Baylor Protocol
Biological system testing included applying samples to 39 plants (both crops and wild-type species) and protists, 12 animals, 9 tissue cultured, fertilized eggs, mycoplasma media, microbe colonies, several viral systems, and a variety of microbiological media.
Outbound materials
Air sterilization: Air went through biological filters and then heat filters.
Bodily waste sterilization: Steam-treated to 260° F.
Paper leaving quarantine facility: Ethylene oxide for 16 hours.
Contingencies
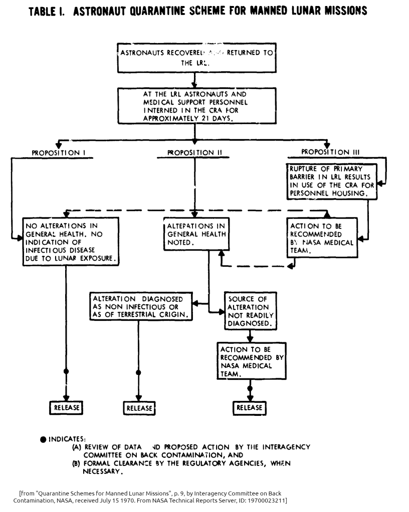
The quarantine and biological tests showed no discernible health effects or evidence of microbial life or disease. However, contingencies did exist. A report either written or made available in 1970 describes in more detail the plans and who would be given responsibility under what positive quarantine results. Generally, the ICBC would temporarily extend quarantine and make a judgment call if there had been a positive result. These did not only account for releasing the astronauts, but samples, film, etc, besides. Here is an example, the relevant diagram for assessing samples:
Conclusions
Major takeaways
- In its early stages, concern for back contamination risk grew out of a related but more-widely-accepted fear of forward contamination. There was also an ongoing debate about the origins of life and specifically the idea of finding life on the moon. Both of these had components of the back contamination argument in them.
- The idea took hold among scientists first, especially at NASA and at the NAS Space Science Board. There were a couple early champions in scientists in those groups, like Joshua Lederberg and Carl Sagan who tried to rally people around it. (Both were primarily concerned about forward contamination first.)
- Early interest from politicians is a little more mysterious. Senator Margaret Chase Smith brought up the concern in a budget hearing very early in Apollo Program planning – this probably drove NASA to take it more seriously.
- The idea was tenuous even for NASA - or at least, it was not always agreed to be a priority among all sub-groups - for a long time (for instance, it was deprioritized by the engineers who were primarily concerned with getting people safely there and back). It probably helped that BC concerns had taken root in two separate agency groups that needed to work together (NAS SSB and NASA.) If both of those had stopped pushing the LRL at the same time, the LRL might have fallen through.
- The US Public Health Service was asked for their opinion during the 1964 NASA Chao Committee and insisted on being involved. A few more interagency efforts came after that. PHS ended up taking an important role on being required to certify that releasing the samples and that the Lunar Receiving Laboratory would be safe. At times, this external pressure and threat of activities being declared unsafe forced NASA to prioritize BC risk as well.
- This was the main means by which public health was involved in the Apollo Program - while early promoters of the idea were not public health experts and the idea always had scientific traction, one can imagine that public health experts or agencies who became folded in might continue to be eager to participate. Once, say, microbiologists or PHS was involved, if back contamination had been disregarded, they simply would not have been involved anymore. (This one is more speculative on my part than other takeaways here.)
- Congress had to be convinced to fund the LRL. They were willing to accept that it was necessary because NASA and other agencies had agrees that it was. Other steps past that did not especially require, say, congressional or federal involvement – other showy but less-expensive steps, like quarantining the returning astronauts for a month, were set by NASA and PHS who had the final say it what was deemed necessary. (There was certainly debate within, say, NASA, about what was necessary.)
- Specific back contamination mitigation efforts are developed alongside the plans for the moon landing - generally, with biosecurity following just slightly behind behind rocketry, crew needs, etc. Biosafety was a priority although it was lower than the absolute safety of the astronauts, or than going to the moon at all (the safest option as far as BC is concerned.)
If there had been a threat, would mitigation efforts have worked?
Of course, it’s impossible to know. But there are reasons to think the measures might have failed against something like an earth pathogen or hardy freeliving organism.
There are reasons that were known in advance:
- Air and material from the landing module was exposed to sea water and the atmosphere during landing.
- Quarantine protocols couldn’t rule out a very slow-acting human pathogen
- If an emergency (medical crisis in an astronaut, fire, etc) happened during quarantine at the LRL, “the plan was to break quarantine” to prioritize crew lives7
And then there are accidents and things learned in retrospect:
- The broken vacuum systems at the LRL7
- Multiple technicians are exposed to moon samples from burst gloves, contact with a sample, and more. They enter quarantine in the LRL alongside the astronauts.1
- Space suits were even more leaky than thought, resulting in extra exposure of astronauts to the moon.
- The biological isolation garments had saltwater inside, indicating that they leaked into the ocean.
- Culture-based microbiological analyses are less comprehensive and sensitive than modern genetic assays. Lots of microbes cannot even be cultured.
What happened, and what about back contamination now?
This report largely stops when the astronauts are released in August, 1969, healthy and with negative biological test results. No moon life is detected. After a couple more lunar missions with no results, the risk from the moon is dismissed:
“April 28, 1971– After life-detection experiments on samples from three Apollo missions return negative results, NASA announces that ICBC will no longer require crew or sample quarantine.”7
The fact that the moon is sterile discounted the panspermia hypothesis and suggested that a lot of the rest of space would likely be sterile as well. But the now extremely-widely-accepted earth-abiogenesis hypothesis doesn’t require that every celestial body be sterile – what if the abiogenesis process happened there as well? This is especially true of more chemically active places – for instance, places with liquid water, like Mars or Jupiter’s moons. The original chain of argument holds that they might have life, and this life might replicate on earth.
NASA’s Planetary Protection Office deals with both forward contamination and backward contamination. For instance, the OSIRIS-Rex probe recently returned from the asteroid Bennu with sample materials. NASA determined that the asteroid samples did not pose a back contamination risk – meanwhile, the retrieval of samples from Mars (planned for a decade or so from the time of this writing) would undergo a restricted earth entry.
A great deal of concern today is still put into preventing forward contamination. Sterilization techniques have improved, and we’ve continued sending unmanned crafts to other bodies, so that risk is still there. NASA attempts to sterilize outbound crafts, especially ones due to land somewhere, with modern sterilization techniques.
Notes
* Strangely, I was able to find a declassified memo from meeting between various top officials including Jerome Wiesner (the official in charge of experiment requests under NSAM-235), discussing the political feasibility of a nuclear test ban, with no reference to a nuclear-test-related security order passing the same day of which Wisener was the focal point, on the day NSAM-235 was signed.
† Culturing = placing samples on a nutrient-rich medium (in both oxygenated and de-oxygenated atmosphere) and seeing if anything grows – a common method for determining if there are bacteria or fungus in samples.
‡ Information obtained from the dataset of The Planetary Society. “How Much Did the Apollo Program Cost?” Accessed December 29, 2023. https://www.planetary.org/space-policy/cost-of-apollo. I went into the spreadsheets and used numbers from the program's start through 1969.
Acknowledgements
This report was sponsored by the Open Philanthropy Project.
My thanks also to the Margaret Chase Smith Library.
Thanks for reading!
If you've made it this far, I appreciate your time. Here's a bonus:
Like a lot of people, I enjoyed Hbomberguy's recent video essay on youtube plagiarism. I just want to put it out there that if anyone wants interesting and well-researched scripts to read off in a nice voice for their nice-looking video essays, I have a great backlog of interesting posts. I even put jokes in them. All you have to do is get my permission and pay me 50%. Under no circumstances will I do video-editing. You can't make me. But I will graciously use my wealth of photo-editing knowledge and canny marketing instincts to help us clickbait as many people as possible. For example:
...You're welcome for sparing you this as the title to get you to read the essay. I was tempted. But on a less dignified platform, I think we really have something. Hit me up.
References
- ^
Meltzer, Michael. When Biospheres Collide: A History of NASA’s Planetary Protection Programs, 2011.
- ^
Susan Mangus and William Larsen. “Lunar Receiving Laboratory Project History.” NASA Contractor Report. NASA, June 2004.
- ^
Guillemin, Jeanne. Biological Weapons. New York: Colombia University Press, 2005
- ^
Griffin, Bulkley. “Contamination Of Moon Concerns Main Senator.” Bangor News, July 31, 1963. Margaret Chase Smith Library. [UPLOAD]
- ^
Margaret Chase Smith. “Article for Annual Review of Lewiston Sun-Journal,” January 1963. Margaret Chase Smith Library. [UPLOAD]
- ^
Neil M. Maher. Apollo in the Age of Aquarius. Harvard University Press, 2017
- ^
Space Studies Board and National Research Council. “Appendix B: A History of the Lunar Receiving Laboratory.” In The Quarantine and Certification of Martian Samples, 70–80. Washington DC: The National Academies Press, 2002. https://doi.org/10.17226/10138.

Thanks for writing this up so nicely. The framing in terms of EA relevance is perfect.
Here's another question I have that would be relevant to EA. Do you think that currently the risks from Back Contamination and Forward Contamination receive too much attention (relative to other risks)? In other words: is there some inertia in the sense that once a novel catastrophic risk does get recognized as a serious issue, it then doesn't easily get out of people's minds & institutional processes again?
(The background for my question is this: I read quite a bit about space ethics and sustainability in recent months. At times, I was astonished to see how often back & forward contamination come up as one of the "big topics" in space ethics/sustainability discussions. According to my -- extremely unreliable -- intuition, I found it hard to see why planetary protection should be such a central topic given that space exploration comes with many other major risks & opportunities. This was just my vague, subjective impression...)
Great post, G. Ray!
There is no image in the post.
Executive summary: In the 1960s, the US government went to great lengths to guard against hypothetical moon microbes, spending millions on a quarantine facility and protocols to contain unproven threats.
Key points:
This comment was auto-generated by the EA Forum Team. Feel free to point out issues with this summary by replying to the comment, and contact us if you have feedback.