This is a linkpost for https://www.astralcodexten.com/p/pause-for-thought-the-ai-pause-debate
An overview of the EA Forum's recent AI Pause Debate week, from blogger Scott Alexander at Astral Codex Ten.
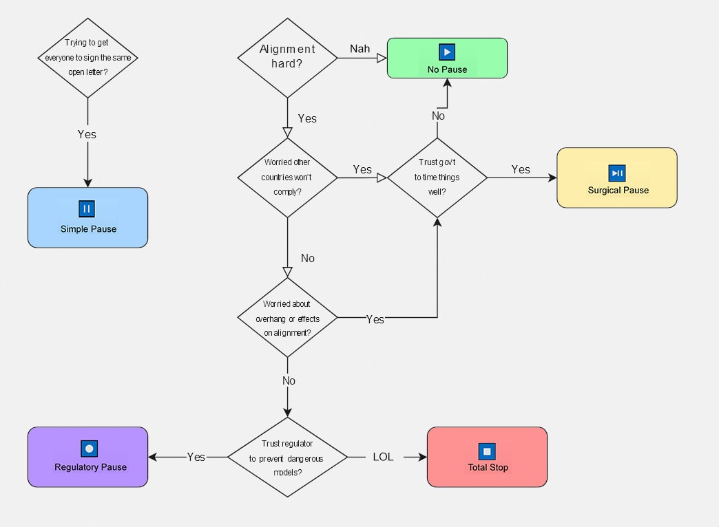
As I'd been meaning to get around to reading the debate, this was a helpful way in, as it scopes out where the main points of agreement and disagreement lie — and even has a go at identifying cruxes.
